Index of /pub/cpan/modules/by-module/Scope/DAVIDNICO/ParsingPerl

Icon  Name                                         Last modified      Size  Description
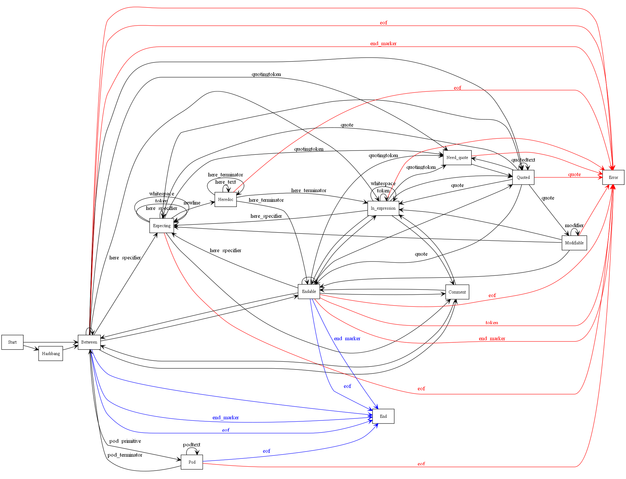
[PARENTDIR] Parent Directory - [   ] CHECKSUMS 2021-11-21 22:45 1.8K [TXT] Macrame-0.13.meta 2017-02-03 01:19 901 [TXT] Macrame-0.13.readme 2017-02-02 05:36 477 [   ] Macrame-0.13.tar.gz 2017-02-03 01:21 16K [IMG] PerlState.png 2008-06-09 23:25 453K [   ] PerlStateMachine.pl 2008-06-09 23:25 4.3K